Рішення про затвердження структури виконавчих органів, загальної чисельності апарату Львівської міськради та її виконавчих органів затвердили сьогодні, 4 лютого, на засіданні сесії. «За» проголосувало 55 обранців.
Про це інформує Четверта студія з посиланням на прес-службу Львівської міськради.
«Ідеальних структур не буває, тому є проект ухвали, він доопрацьований. Ми спільно напрацювали правки на зустрічі з головами фракцій. Це плід серйозного компромісу. Ми вийшли на збалансований результат роботи», — акцентував міський голова Львова Андрій Садовий.
Детальніше про зміни, які очікують на міськраду, доповіла директорка юридичного департаменту Гелена Пайонкевич.
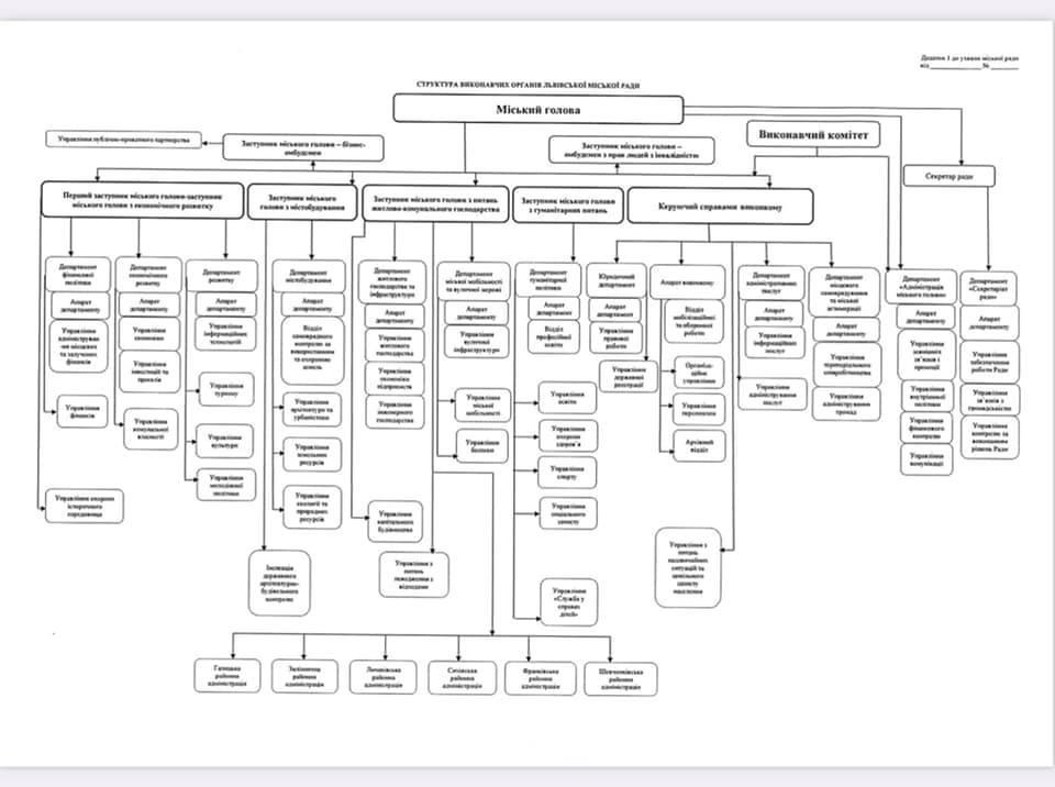
Так, у структурі установи з’явиться низка нових підрозділів, у деяких із них — зміниться підпорядкування, ще кілька — розширять до департаментів або ж реорганізують в управління. Йдеться, зокрема, про:
- Створення департаменту міської мобільності та вуличної мережі.
- Реорганізація управління «Секретаріат ради» в однойменний департамент, шляхом перетворення, а департаменту з питань поводження з відходами — в однойменне управління.
- Підпорядкування управління охорони історичного середовища керуючому справами виконавчого комітету (досі воно підпорядковувалось заступнику міського голови з питань розвитку).
- Вилучення управління комунальної власності зі складу департаменту економічного розвитку та підпорядкування його заступнику міського голови з питань містобудування.
- Вилучення управління інформаційних технологій зі складу департаменту розвитку та підпорядкування його департаменту економічного розвитку.
- Вилучення управління туризму зі складу департаменту розвитку та включення його до складу департаменту економічного розвитку.
- Вилучення департаменту розвитку в складі управління культури та управління молодіжної політики з підпорядкування заступника міського голови з питань розвитку, підпорядкування його заступнику міського голови з гуманітарних питань.
Усі зміни в структурі Львівської міськради, за словами Гелени Пайонкевич, повинні вступити в дію до 1 травня 2021, але не раніше прийняття ухвали про розмежування повноважень між виконавчими органами.
«До 1 травня 2021 року всі виконавчі органи продовжують існувати в теперішньому стані та виконують свої повноваження згідно з чинною ухвалою про розмежування повноважень», — пояснила посадовиця.
Також міський голова озвучив пропозицію щодо подальшого створення управлінської компанії – енергетичного холдингу, якій мали б підпорядкувати всі великі комунальні підприємства міськради.
«Думаю, ми разом вийдемо на ідею створення великої управлінської компанії», — зазначив мер Львова.
Додамо, що, згідно з текстом ухвали, загальна чисельність апарату ради та її виконавчих органів у новій структурі становитиме 1710 працівників.
- 1710 працівників: депутати затвердили оновлену структуру Львівської міської ради
- 1710 працівників: депутати затвердили оновлену структуру Львівської міської ради
Коментарі
Позначки: Львів, Львівська міська рада, Пайонкевич, Садовий








